近两年来,不断有房地产开发企业债务暴雷,近期恒大集团面临的无法“保交楼”的危机更是愈演愈烈,在此背景下,为了保障民生,最高人民法院、住房和城乡建设部、中国人民银行三大监管部门于2022年1月11日联合发布《关于规范人民法院保全执行措施确保商品房预售资金用于项目建设的通知》(以下简称“新规”),对商品房预售资金的使用、保全、执行措施作出明确规定,核心目的是为了杜绝“烂尾楼”现象,但是《新规》施行后能否实现这一美好愿景还有待商榷。
本文将结合《中华人民共和国城市房地产管理法》、《城市商品房预售管理办法》、《关于进一步规范和加强房屋网签备案工作的指导意见》、《关于充分发挥司法职能作用助力中小微企业发展的指导意见》、《建设工程质量保证金管理办法》、《北京市房屋登记工作规范》、《北京市商品房预售资金监督管理办法》等法律法规来解读《新规》。
一、《新规》明确人民法院不得任意扣划“商品房预售资金监管账户”
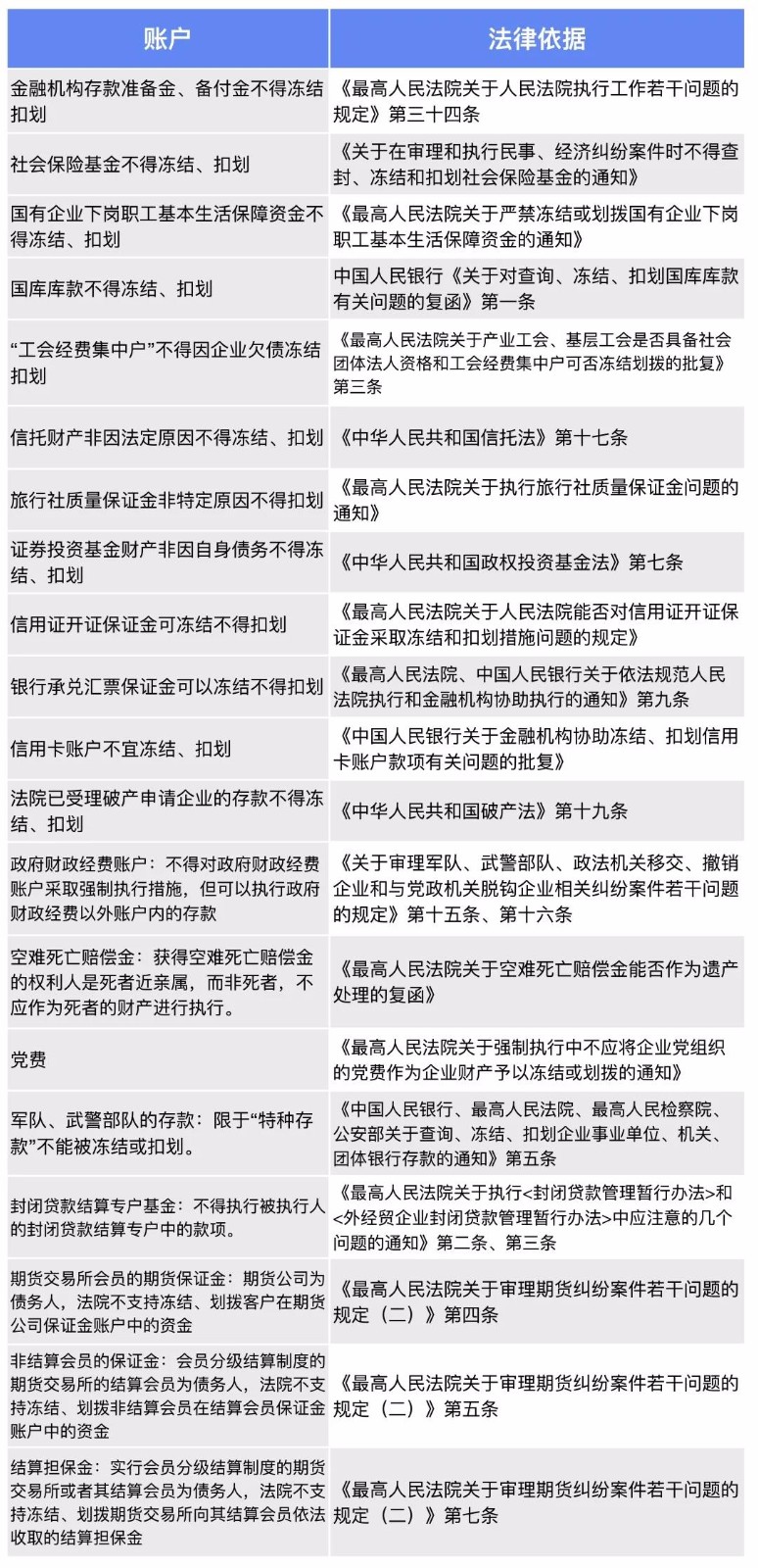
冻结、扣划银行账户是人民法院在强制执行程序中采取的一种最直接的强制措施,受限于相关法律法规,法院冻结、扣划银行账户已经有了一定范围的限制,以下是笔者总结的20个不能冻结、扣划的银行账户:

此次《新规》中明确将“商品房预售资金监管账户”列入法院不得任意扣划的账户范围。并且在2021年1月14日,最高人民法院发布的《关于充分发挥司法职能作用助力中小微企业发展的指导意见》中进一步规定“第十四条 除当事人申请执行因建设该商品房项目而产生的工程建设进度款、材料款、设备款等债权案件外,在商品房项目完成房屋所有权首次登记前,对于监管账户中监管额度内的款项,不得采取扣划措施,不得影响账户内资金依法依规使用”。
二、关于商品房预售资金监管
1、《新规》的宗旨是保障民生,实现“保交楼”
商品房预售资金的范围多散见于各地政府颁布的地方政府规章,参考《北京市商品房预售资金监督管理办法》第三条的规定,商品房预售资金是房地产开发企业将正在建设中的,取得预售许可证商品房出售给购房人,购房人按照商品房预售合同约定支付的定金、一次性付款、首付款、银行按揭贷款、住房公积金贷款以及其他形式的购房款。

如上图所示,《新规》实现保障民生、“保交楼”的方式是将其他普通债权人挡在商品房预售资金监管账户之外,在商品房项目完成房屋所有权首次登记前,仅工程建设进度款、材料款、租赁设备款、购房人退房款才能从商品房预售资金监管账户中得到支付。其他普通债权在此阶段因房地产开发企业没有除商品房预售资金以外的资金流,无法直接得到资金偿付。
2、商品房预售资金的监管期限
商品房预售资金的监管期限:自核发商品房预售许可证开始,至商品房项目完成房屋所有权首次登记为止。界定起止期限的成立条件对于房地产开发企业的所有债权人都具有现实意义,具体条件如下:
(1)商品房项目预售的条件
根据《城市商品房预售管理办法(2004修正)》第五条的规定,商品房预售应当符合下列条件:
A.已交付全部土地使用权出让金,取得土地使用权证书;
B.持有建设工程规划许可证和施工许可证;
C.按提供预售的商品房计算,投入开发建设的资金达到工程建设总投资的25%以上,并已经确定施工进度和竣工交付日期。
(2)商品房项目房屋所有权首次登记的条件
商品房项目房屋所有权首次登记需要的手续多散见于各地政府部门颁布的地方政府规章,参考《北京市房屋登记工作规范》第3.1.1条的规定,商品房项目完成房屋所有权首次登记需要以下材料:
A.登记申请书;
B.申请人身份证明;
C.国有土地使用权证明;划拨土地未登记的,可提交市或者区(县)人民政府批准使用划拨用地的文件;
D.建设工程规划许可证;2002年1月1日后竣工的房屋还应当提交建设工程规划核验合格证明;
E.单体建筑面积300平方米以上或者投资额30万元以上的房屋,应当提交建筑工程施工许可证、工程竣工验收合格证明;
F.房产测绘成果备案表;
G.房产平面图和房屋登记表;
H.区(县)公安分局出具的门楼牌编号证明;
I.其他必要材料。
三、《新规》对施工单位实现工程款债权的影响
《新规》实施后,对施工单位实现工程款债权的影响主要体现在以下两方面:
1、《新规》实施后,施工单位实现工程建设进度款债权,不需要再和商业银行的抵押权、消费者的生存权争夺权利顺位,工程建设进度款可以直接在商品房预售资金中得到同等顺位的支付。
通常来说,开发建设项目房地产开发企业都需申请商业银行贷款,此时商业银行一般均要求房地产开发企业出具施工单位放弃工程价款优先受偿权的证明,由于施工单位处于弱势地位,不得不同意该要求,进而对该工程(或仅对商业银行)丧失了工程价款优先受偿权。且即使施工单位没有放弃,也会因为权利顺位劣后于消费者的生存权,当房屋预售一空后,工程款债权必定会沦为与普通债权同样的地位。因此,即使法律赋予了施工单位工程价款优先受偿权,实践中施工单位也很难凭此实现工程款债权。

《新规》实施后,在监管期限内(自核发商品房预售许可证之日至商品房项目完成房屋所有权首次登记之日),施工单位、购房人(因《新规》未作定义,笔者暂且理解为包括商品房消费者、一般买受人)处于同一地位,可以直接通过商品房预售资金实现债权,显著提升了工程款债权的权利顺位,施工单位更有可能实现工程款债权。
2、《新规》实施后,施工单位可以不提起诉讼,直接向项目所在地住房和城乡建设主管部门(以下简称“当地住建部门”)申请就可以取得工程建设进度款。
因所有债权人均可以通过申请财产保全的方式,申请法院冻结商品房预售资金监管账户,此时即使房地产开发企业愿意以商品房预售资金向施工单位支付工程建设进度款,也因监管账户已被冻结而无法兑现。现《新规》赋予了住建部门指示商业银行支付工程建设进度款、材料款、设备款、退房款的权利,而不受法院冻结账户的影响,对于上述债权,施工单位及购房人可以直接向当地住建部门提出申请,取得住建部门同意后,就可以实现债权,大大提升了施工单位实现工程建设进度款的便利性。

四、《新规》实施后,对施工单位的两点建议
1、利用好“房屋所有权首次登记”这一时间节点
施工单位工程款债权包括工程建设进度款和工程竣工价款、以及预留的工程质量保证金。结合前述商品房项目房屋所有权首次登记的条件中的第E项“工程竣工验收合格证明”,实践中施工单位在“工程竣工验收合格证明”上盖章的时候,基本都没有进行工程竣工结算,房地产开发企业一般会要求施工单位先提交工程竣工结算材料,然后就以审核未结束为借口无限拖延竣工结算节点,以达到延期结算工程竣工价款的目的。
《新规》实施后,施工单位应注意到在“工程竣工验收合格证明”上盖章就意味着资金监管接近尾声,《新规》所赋予的支付工程建设进度款的优先条件也走到了尽头,所以如何在此时间节点前能否取得全部或者大部分工程款是施工单位需要考虑的风险。

另外,根据《保障中小企业款项支付条例》第十二条、《住房和城乡建设部等部门关于加快推进房屋建筑和市政基础设施工程实行工程担保制度的指导意见》第三条第一款第一项的规定,房地产开发企业不得将保证金限定为现金,施工单位可以以保函的方式缴纳保证金,进而在监管期限内实现包括工程质量保证金在内的全部工程款债权。所以在工程竣工结算时,施工单位不应当再留下预扣3%工程质量保证金的未结款项。
2、对于施工单位垫资至工程大部分完工才支付工程建设进度款的项目,不属于《新规》的保护范畴。
实践中存在的烂尾楼项目,究其原因都是房地产开发企业利用优势地位要求施工单位垫资至主体封顶甚至是至外立面完成才支付工程款,施工单位是否垫资以及工程建设进度款支付的时间节点均属于当事人意思自治原则,行政机关当然无法干涉,然而如果不从根本上改变工程项目的付款方式,则《新规》仍然无法保护这一类工程项目,出现“烂尾楼”的现象仍然无可避免。
例如恒大某烂尾楼项目,仅是前期欠付施工单位的工程建设进度款(付款方式为工程建设进度款为零,直至外立面完工后支付工程款总额的90%)就达到了2亿元,施工至交楼条件(收尾工程)尚需5000万元的工程款,而监管账户内的资金仅有3000万元左右,对此,当地政府及住建部门明确表示监管账户内的资金“管后不管前”,以实现“保交楼”为主,监管资金用于购房人退房款都不足,根本无力支撑收尾工程的工程款,更不要提已完工程的巨额垫资款(前期工程建设进度款),导致施工单位血本无归、濒临倒闭。为了盘活“旧项目”,搭配“新项目”,即使采用“高低搭配”(详情内容请点击链接“建筑企业应对恒大“躺平”的谈判策略(下)”进行查阅)的方式来支付前期工程建设进度款,该部分款项也只能在最后仍有剩余资金的情况下得到偿付。对于同一项目公司名下新开发标段(新项目)商品房预售资金(甚至新项目全部商品房购房款均被政府监管)的支付顺位如下图所示:

五、《新规》尚有未明确之处
本次《新规》并未明确规定通过以房抵债协议取得新建商品房的债权人,是否属于《新规》中规定的“购房人”。
因为实践中房地产开发企业往往通过“以房抵债”的形式来解决债务,将房屋抵债给施工单位时,对施工单位来说并没有太大影响;但是若房地产开发企业将房屋抵债给其他债权人,将普通债权人都转化为购房人,甚至恶意通过这种方式让他人以购房人的身份对抗施工单位的话,对施工单位来说就会有很大的风险。
六、《新规》对于普通债权人的影响
1、《新规》实施后,普通债权人申请保全商品房预售资金监管账户也会得到支持,只是在监管期限(自核发商品房预售许可证之日开始至商品房项目完成房屋所有权首次登记之前)内不能扣划。
因此等到商品房项目完成房屋所有权首次登记之后(即监管结束),商品房预售资金若有剩余,此时普通债权人就有希望实现全部或者部分债权。
2、若普通债权人在诉讼或执行过程中,发现监管账户内的资金可能不会有剩余,房地产开发企业面临资不抵债的风险,自身债权已经难以实现时,还可以申请破产重整,依靠法院依法分配在破产程序或者重整程序中尽可能实现债权。
七、结语
住建部门主要关心的是“保交楼”,而法院为了维护公平正义,核心目的在于所有债权得到公平对待,双方的共同目标都是保障民生。
《新规》实施后,住建部门可以决定工程款、材料款、设备款、购房款是否应当支付,这对住建部门来讲既是权力也是责任,如何在保障房地产项目可以正常建设、避免产生“烂尾楼”的前提下,平衡房地产开发企业所有债权人的利益,一直以来都是一个难题,完全通过市场调节还是公权力干涉,公权力干涉多少比较合适也一直存有争议。
此次在《新规》中提到了比例原则,比例原则是现代公法上的一个很重要的原则,分为三阶:
1、适当性原则,是指行政措施必须能实现目的或有助于实现目的,是正确的手段,在目的和手段的关系上,必须是适当的;
2、必要性原则,也称“最小侵害原则”,是指公权力行为欲侵犯人民之基本权,而有几种可能的途径可寻时,公权力机关应选择对于人民损害最小的方法为之;
3、相当性原则,也称“法益衡量原则”,相当性原则是比例原则的精髓。是指行使公权力,即使符合适当性原则、必要性原则,也不能够为了实现某一目的给人民带来超过目的之价值的侵害。
通俗地说,比例原则就是要求行使公权力的机关不能“小题大做”,付出的成本与取得的收益间应成比例。
在房地产开发企业大面积违约的情况下,烂尾楼所带来的“保交楼”民生问题尤为突出,公权力介入是否能“药到病除”值得期待,同时对于各地住建部门来说,新增加的“海量”付款审批需要具有管理意识、法律思维、辨识能力等专业能力的人员专门负责,这是一个富有挑战性的新任务,期待《新规》实施后,民众可以彻底告别“烂尾楼”。
安得广厦千万间,大庇天下寒士俱欢颜。
以下为《新规》正文:



